Paediatrics
Modified 7 Days ago.
Cardiology
Haematology
Modified 14 Days ago.
Modified 15 Days ago.
Urgent Suspected Cancer
Modified 22 Days ago.
Dermatology
Ophthalmology
Modified 28 Days ago.
Rheumatology
Neurology
Respiratory
Gastroenterology & Hepatology
Modified 1 Month ago.
Showing 1 to 15 of 65 entries.
Gluten-free (GF) products
Gamete harvesting and storage (Cryopreservation)
Microsuction of the external auditory canal
Irrigation of the external auditory canal (not routinely commissioned)
Surveillance colonoscopy for patients with hereditary increased risk of colorectal cancer
Surveillance colonoscopy for patients after colorectal cancer resection or after colonic polypectomy
Needle biopsy of prostate in patients with suspected prostate cancer
Mitomycin C bladder instillation following trans-urethral resection of bladder tumour (TURBT)
Continuous glucose monitoring
Biological and bioequivalent/biosimilar medicines
Health optimisation
Varicose vein interventions
Vasectomy
Surgical intervention for bladder outflow obstruction (BOO)
Reversal of sterilisation (not routinely commissioned)
Showing 1 to 15 of 118 entries.
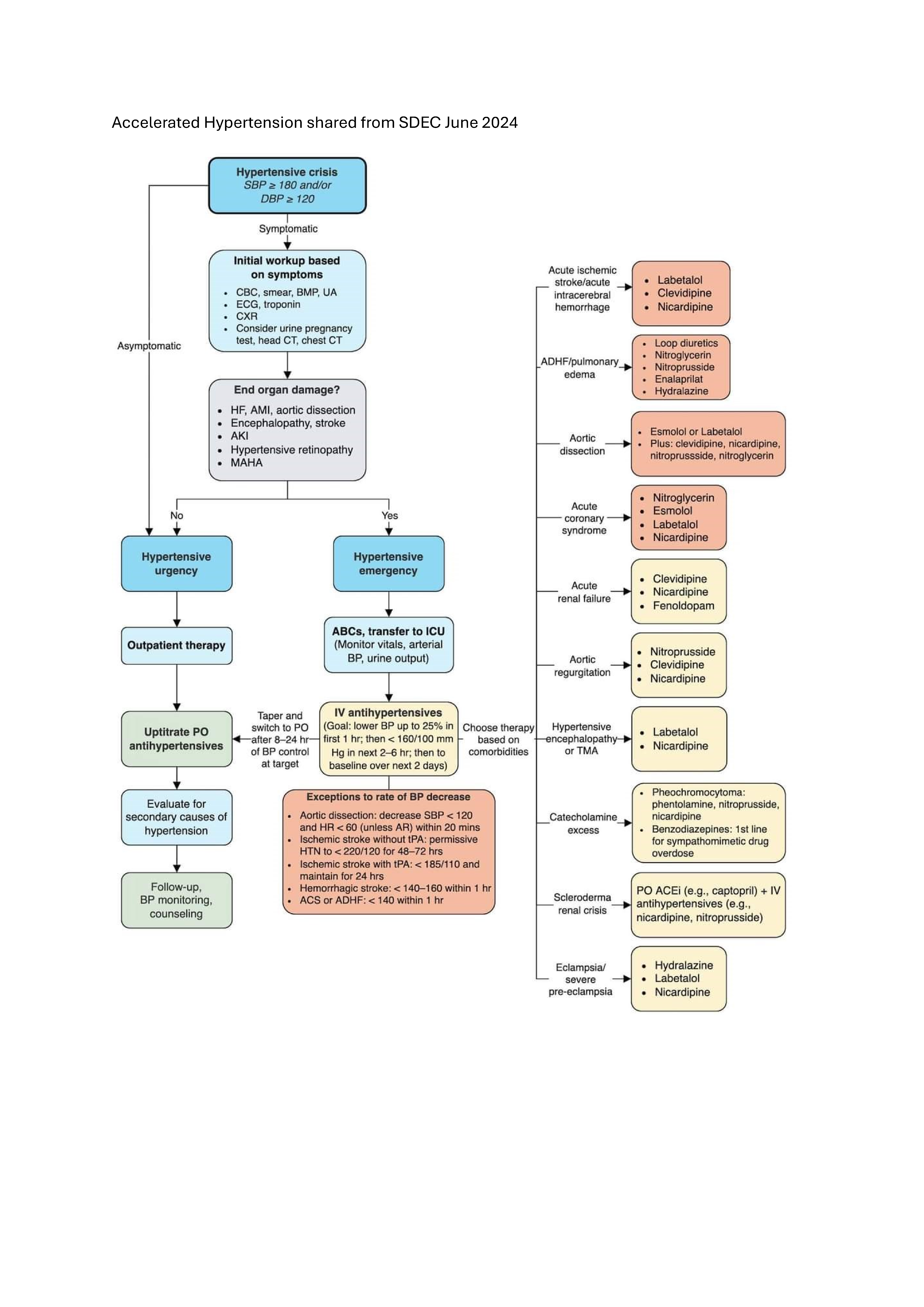
Accelerated hypertension
Paediatric blood
Palpitations
Suspected sarcoma-soft tissue / sarcoma-bone
Palliative and end of life care
Vitamin B12 deficiency
Suspected myeloma
Thrombocytosis
Thrombocytopenia
Splenomegaly
Raised ferritin
Polycythaemia
Macrocrocytosis +/- anaemia
Normocytic anaemia
Neutrophilia
Showing 1 to 15 of 74 entries.
Accelerated Hypertension shared from SDEC June 2024
Accelerated Hypertension shared from SDEC June 2024.png