Paediatrics
Modified 5 Days ago.
Gastroenterology
Modified 6 Days ago.
Dietetics
Respiratory
Modified 13 Days ago.
Gynaecology
Modified 28 Days ago.
Ophthalmology
Modified 1 Month ago.
Mental Health
Modified 2 Months ago.
Community Services
Rheumatology
Healthy Lifestyles
Musculoskeletal
Urology
Dermatology
Cancer (Urgent Suspected Cancer/2ww)
Diagnostics
Showing 1 to 15 of 27 entries.
Gluten-free (GF) products
Microsuction of the external auditory canal
Modified 12 Days ago.
Irrigation of the external auditory canal (not routinely commissioned)
Surveillance colonoscopy for patients with hereditary increased risk of colorectal cancer
Modified 18 Days ago.
Surveillance colonoscopy for patients after colorectal cancer resection or after colonic polypectomy
Needle biopsy of prostate in patients with suspected prostate cancer
Mitomycin C bladder instillation following trans-urethral resection of bladder tumour (TURBT)
Continuous glucose monitoring
Modified 19 Days ago.
Biological and bioequivalent/biosimilar medicines
Health optimisation
Modified 21 Days ago.
Varicose vein interventions
Vasectomy
Surgical intervention for bladder outflow obstruction (BOO)
Reversal of sterilisation (not routinely commissioned)
Sacral nerve stimulation (neuromodulation) for idiopathic chronic urinary retention in men and women
Showing 1 to 15 of 118 entries.
CDC Phlebotomy (Hull & ERY)
Modified 14 Hours ago.
Headache Education and Management
Modified 4 Days ago.
Community Endoscopy for Dyspepsia
Nutrition and Dietetics
Coeliac Disease Education Group 18+
Coeliac Disease
CDC Coeliac (NL & NEL)
Community Nursing and Treatment Rooms
Modified 11 Days ago.
Children’s Occupational Therapy (Physical Disabilities)
Tinnitus
Hearing Loss
Ear Care
Audiology
Pulmonary Rehabilitation
Non Cancer Lymphoedema
Modified 14 Days ago.
Showing 1 to 15 of 159 entries.
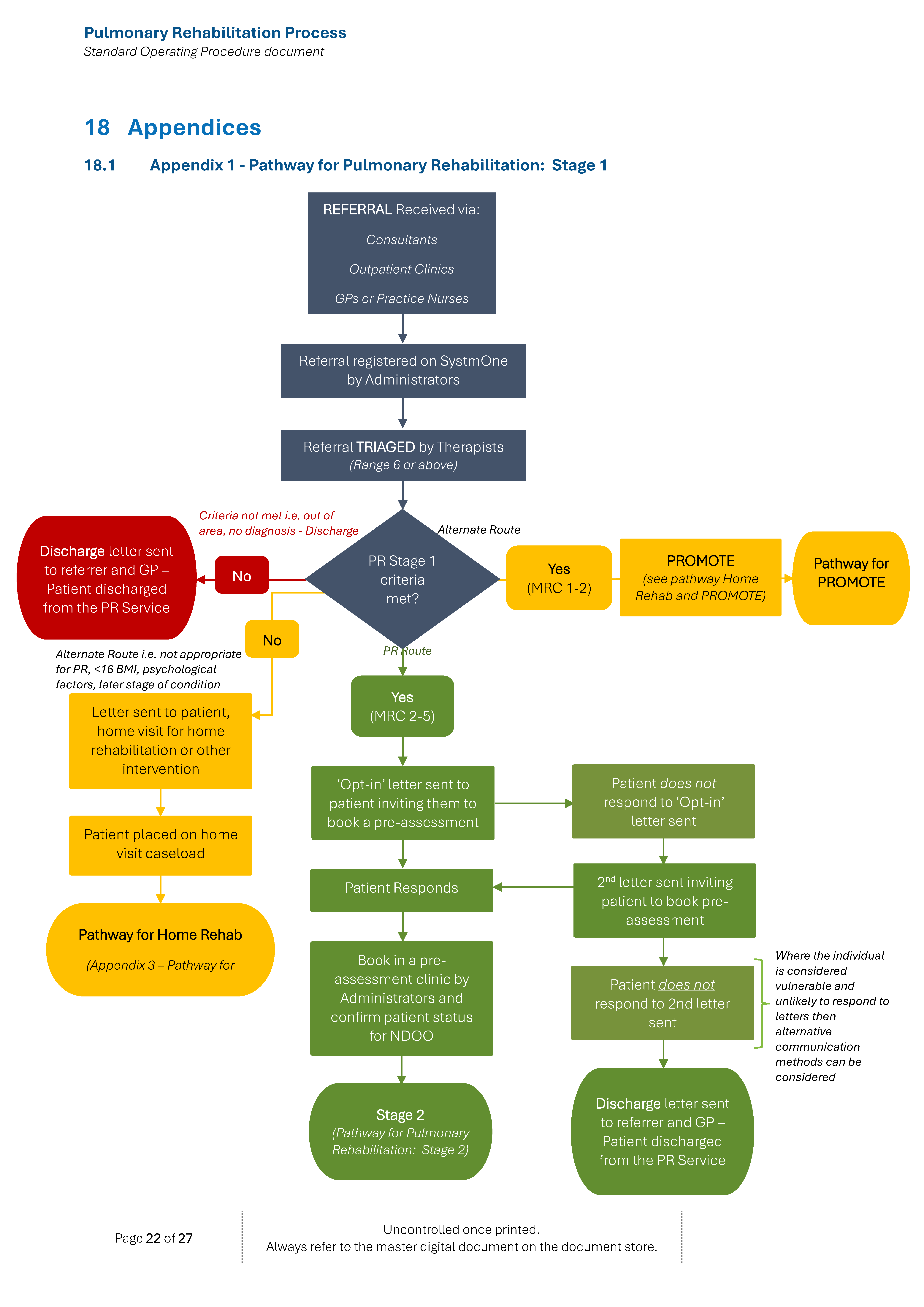
Pulmonary Rehabilitation Process SOP Appendix 1
Pulmonary Rehabilitation Process SOP Appendix 1.png