Accelerated hypertension

Definition/Description

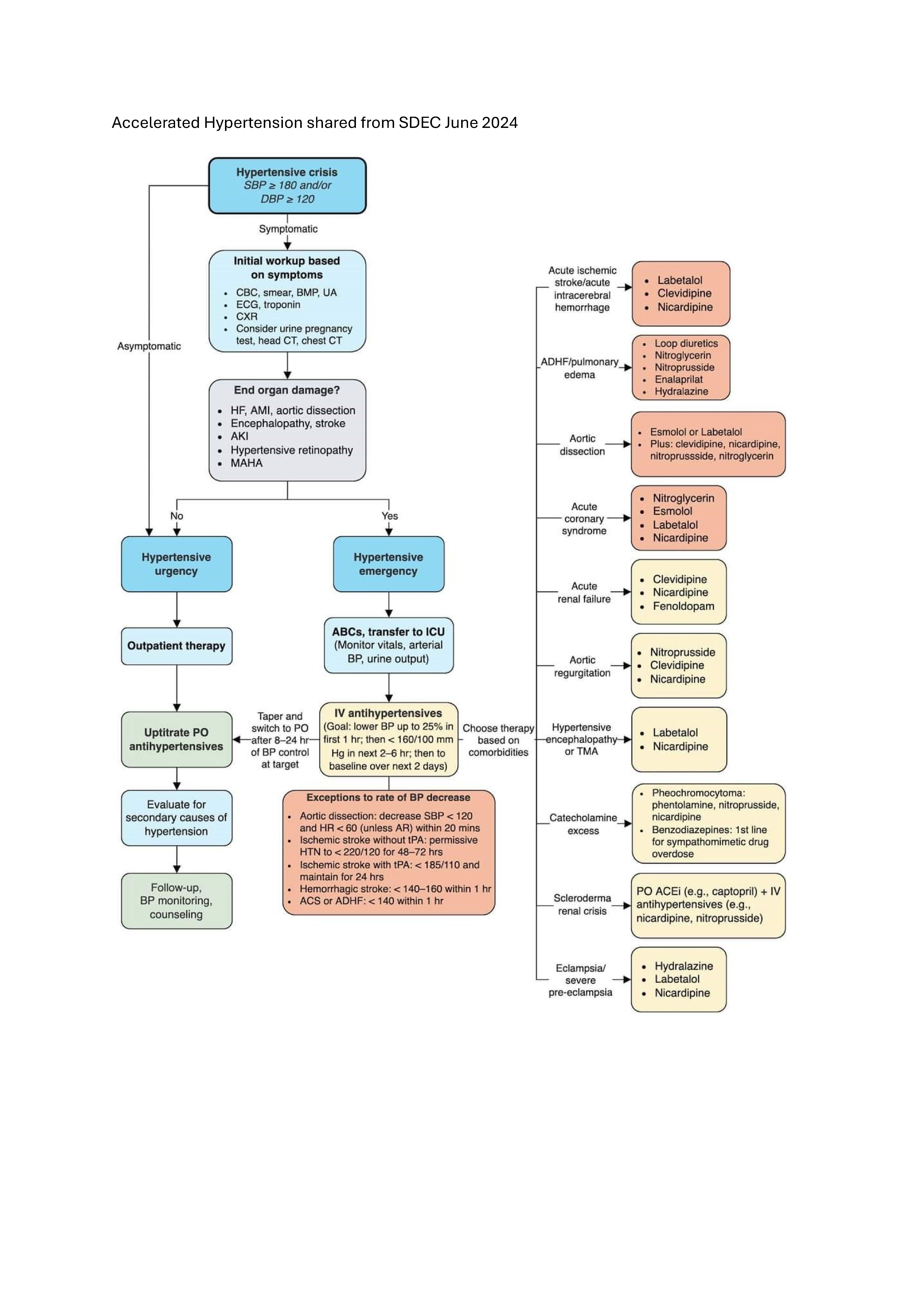
Hypertensive crisis

SBP ≥ 180 and/or DBP ≥ 120

Red Flag Symptoms

None provided

Guidelines on Management

Hypertensive crisis - SBP ≥ 180 and/or DBP ≥ 120:

Asymptomatic

  • (Hypertensive Urgency)
    • Outpatient therapy
    • Up‑titrate PO antihypertensives
    • Evaluate for secondary causes of hypertension
    • Follow up:  BP monitoring, counseling

Symptomatic

  • Initial workup based on symptoms
    • CBC, smear, BMP, UA
    • ECG, troponin
    • CXR
    • Consider urine pregnancy test, head CT, chest CT
  • End organ damage?
    • HF, AMI, aortic dissection
    • Encephalopathy, stroke
    • AKI
    • Hypertensive retinopathy
    • MAHA
  • NO, does not have end organ damage  (Hypertensive Urgency)
    • Outpatient therapy
    • Up‑titrate PO antihypertensives
    • Evaluate for secondary causes of hypertension
    • Follow up:  BP monitoring, counseling
  • YES, has end organ damage (Hypertensive Emergency)
    • ABCs, transfer to ICU (Monitor vitals, arterial BP, urine output)
    • IV antihypertensives** (Goal: lower BP up to 25% in first hr; then to 160/100 mmHg in next 2–6 hr; then to baseline over next 2 days)
      • Check exceptions below, then:
        • Taper and switch to PO after 6–24 hr of BP control at target
        • Up‑titrate PO antihypertensives
        • Evaluate for secondary causes of hypertension
        • Follow up: BP monitoring, counseling

Exceptions to rate of BP decrease

  • Aortic dissection: decrease SBP < 120 and HR < 60 (unless CI) within 20 mins
  • Ischemic stroke without PA: permissive HTN to 220/120 for 24–48 hr
  • Ischemic stroke with tPA: < 185/110 and maintain < 180/105
  • Hemorrhagic stroke: < 140–160 within 1 hr
  • ACS or ADHF: < 140 within 1 hr

 

Referral Criteria/Information

None provided

Additional Resources & Reference

**Choose therapy based on comorbidities:

  • Acute ischemic stroke / acute intracerebral hemorrhage
    • Labetalol
    • Clevidipine
    • Nicardipine
  • ADHF / pulmonary edema
    • Loop diuretics
    • Nitroglycerin
    • Nitroprusside
    • Enalaprilat
    • Hydralazine
  • Aortic dissection
    • Esmolol or Labetalol
    • Plus: clevidipine, nicardipine, nitroprusside, nitroglycerin
  • Acute coronary syndrome
    • Nitroglycerin
    • Esmolol
    • Labetalol
    • Nicardipine
  • Acute renal failure
    • Clevidipine
    • Nicardipine
    • Fenoldopam
  • Aortic regurgitation
    • Nitroprusside
    • Clevidipine
    • Nicardipine
  • Hypertensive encephalopathy or TMA
    • Labetalol
    • Nicardipine
  • Catecholamine excess
    • Pheochromocytoma
      • Phentolamine
      • Nitroprusside
      • Nicardipine
    • Benzodiazepines: 1st line for sympathomimetic drug overdose
  • Scleroderma renal crisis
    • PO ACEi (e.g., captopril)
    • IV antihypertensives (e.g. nicardipine, nitroprusside)
  • Eclampsia / severe pre‑eclampsia
    • Hydralazine
    • Labetalol
    • Nifedipine

Associated Policies

There are no associated policies.

Places covered by

  • north-yorkshire

Hospital Trusts

  • harrogate-and-district